Rayat Shikshan Sanstha's
R. B. Narayanrao Borawake College, Shrirampur
(Autonomous)
Affiliated to Savitribai Phule Pune University, Pune
Ward No-01, Shrirampur, Dist-Ahilyanagar, Maharashtra, India, Pin-413709
About ▾
About Rayat Shikshan Sanstha
About College
Vision & Mission
College MAP
Administrator ▾
Rules and Regulation
College Development Committee
Administrative Staff
Committees
Antiraging Cell
RTI
Internal Complaint Committee
Department ▾
Humanities
Science and Technology
Research ▾
IPR Report
Innovation
IT Policy
Research Projects
Eco System
Funding Agency
Research Centers
Research Policy
Scan Copy Of Research Policy
Perspective Plan RBNB 2023-2028 Final
Students ▾
Alumni
Admissions
NEP 2020
NIRF
IQAC
Autonomy
Facilities ▾
Laboratories
Boys Hostel
Girls Hostel
Gymkhana
Organogram
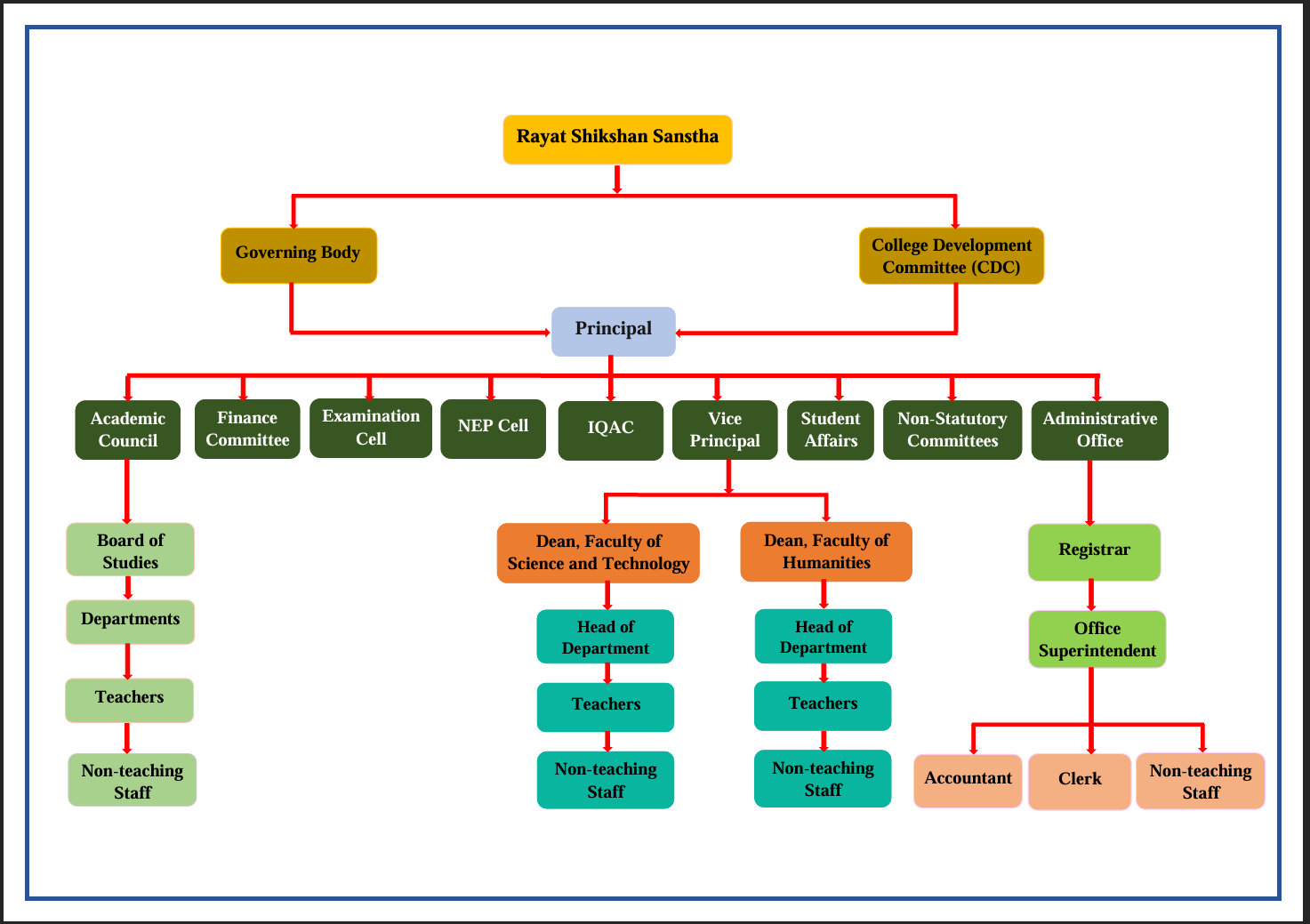
Home
Organogram
About IQAC
IQAC Composition
NAAC Certificates
SSR (3
rd
Cycle)
IQAC Meeting Minutes and ATR
Student Satisfaction Survey
Feedback Analysis
Core Values
IQAC Activities / IQAC Initiatives
Best Practices
Awards
Organogram
AISHE Certificates
AQAR
IQAC Criteria Supporting Documents
IQAC Annual Reports
Academic Calender
Organogram
Organogram.pdf